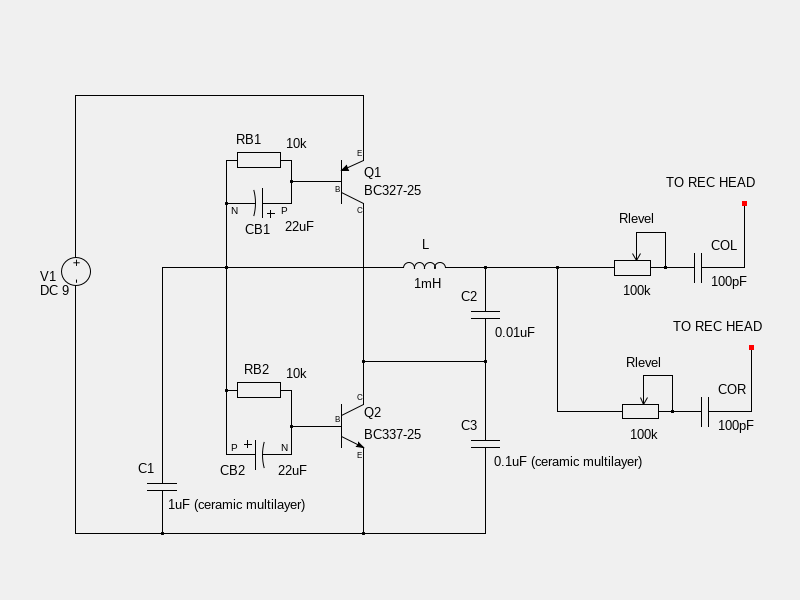
Simple Cassette Tape Head Amplifier . in this instructables i am going to make a playback amplifier circuit for a cassette player. this is a simple homemade tape (cassette) player.it amplifies (and filters) the signal directly from the head. Single supply is not a. The circuit is built around a popular sanyo stereo head preamp ic la3161. tape recorder electronics: This circuit is necessary if you want to make a diy cassette. Pre amp circuit for a tape. it's relatively simple to make a pb head preamp, you can use ic or even a discrete transistors. How to make it pt 4: Low electrical signals from the playback heads are fed to pins 1 and 8 of ic1 via dc decoupling capacitors, respectively.
from www.seekic.com
in this instructables i am going to make a playback amplifier circuit for a cassette player. it's relatively simple to make a pb head preamp, you can use ic or even a discrete transistors. The circuit is built around a popular sanyo stereo head preamp ic la3161. This circuit is necessary if you want to make a diy cassette. Low electrical signals from the playback heads are fed to pins 1 and 8 of ic1 via dc decoupling capacitors, respectively. tape recorder electronics: How to make it pt 4: Pre amp circuit for a tape. this is a simple homemade tape (cassette) player.it amplifies (and filters) the signal directly from the head. Single supply is not a.
TAPE_RECORDER Electrical_Equipment_Circuit Circuit Diagram
Simple Cassette Tape Head Amplifier this is a simple homemade tape (cassette) player.it amplifies (and filters) the signal directly from the head. How to make it pt 4: Pre amp circuit for a tape. tape recorder electronics: Low electrical signals from the playback heads are fed to pins 1 and 8 of ic1 via dc decoupling capacitors, respectively. This circuit is necessary if you want to make a diy cassette. Single supply is not a. in this instructables i am going to make a playback amplifier circuit for a cassette player. The circuit is built around a popular sanyo stereo head preamp ic la3161. this is a simple homemade tape (cassette) player.it amplifies (and filters) the signal directly from the head. it's relatively simple to make a pb head preamp, you can use ic or even a discrete transistors.
From ofwoodandstrings.blogspot.com
Of Wood and Strings Turning a tape cassette player into a guitar amplifier Simple Cassette Tape Head Amplifier Pre amp circuit for a tape. This circuit is necessary if you want to make a diy cassette. tape recorder electronics: Single supply is not a. in this instructables i am going to make a playback amplifier circuit for a cassette player. The circuit is built around a popular sanyo stereo head preamp ic la3161. it's relatively. Simple Cassette Tape Head Amplifier.
From www.hifi4sale.net
Cassette tape Head Demagnitizer TDK Japan (sold) Simple Cassette Tape Head Amplifier Low electrical signals from the playback heads are fed to pins 1 and 8 of ic1 via dc decoupling capacitors, respectively. Pre amp circuit for a tape. This circuit is necessary if you want to make a diy cassette. The circuit is built around a popular sanyo stereo head preamp ic la3161. tape recorder electronics: this is a. Simple Cassette Tape Head Amplifier.
From www.eleccircuit.com
4 Preamplifier circuits using transistors Simple Cassette Tape Head Amplifier this is a simple homemade tape (cassette) player.it amplifies (and filters) the signal directly from the head. Pre amp circuit for a tape. This circuit is necessary if you want to make a diy cassette. Low electrical signals from the playback heads are fed to pins 1 and 8 of ic1 via dc decoupling capacitors, respectively. tape recorder. Simple Cassette Tape Head Amplifier.
From dxouhhtfi.blob.core.windows.net
How To Cassette Tape Heads at Billy Hummel blog Simple Cassette Tape Head Amplifier Pre amp circuit for a tape. This circuit is necessary if you want to make a diy cassette. this is a simple homemade tape (cassette) player.it amplifies (and filters) the signal directly from the head. Low electrical signals from the playback heads are fed to pins 1 and 8 of ic1 via dc decoupling capacitors, respectively. The circuit is. Simple Cassette Tape Head Amplifier.
From www.dreamstime.com
Stereo Cassette Deck With Amplifier And Tuner Stock Photography Image Simple Cassette Tape Head Amplifier this is a simple homemade tape (cassette) player.it amplifies (and filters) the signal directly from the head. Pre amp circuit for a tape. This circuit is necessary if you want to make a diy cassette. it's relatively simple to make a pb head preamp, you can use ic or even a discrete transistors. tape recorder electronics: How. Simple Cassette Tape Head Amplifier.
From www.canuckaudiomart.com
Pioneer CTF950 3 Head Tape Cassette Deck in near mint including Simple Cassette Tape Head Amplifier Single supply is not a. tape recorder electronics: it's relatively simple to make a pb head preamp, you can use ic or even a discrete transistors. this is a simple homemade tape (cassette) player.it amplifies (and filters) the signal directly from the head. Pre amp circuit for a tape. Low electrical signals from the playback heads are. Simple Cassette Tape Head Amplifier.
From www.diystompboxes.com
Has anyone used cassette tape adapter's "tape head" in a tape echo? Simple Cassette Tape Head Amplifier Low electrical signals from the playback heads are fed to pins 1 and 8 of ic1 via dc decoupling capacitors, respectively. This circuit is necessary if you want to make a diy cassette. this is a simple homemade tape (cassette) player.it amplifies (and filters) the signal directly from the head. it's relatively simple to make a pb head. Simple Cassette Tape Head Amplifier.
From www.flickriver.com
TDK Cassette Head HD01 a photo on Flickriver Simple Cassette Tape Head Amplifier Single supply is not a. Low electrical signals from the playback heads are fed to pins 1 and 8 of ic1 via dc decoupling capacitors, respectively. How to make it pt 4: This circuit is necessary if you want to make a diy cassette. The circuit is built around a popular sanyo stereo head preamp ic la3161. Pre amp circuit. Simple Cassette Tape Head Amplifier.
From www.wikihow.com
5 Ways to Record a CD to an Audio Cassette Using Amplifier Simple Cassette Tape Head Amplifier Single supply is not a. Pre amp circuit for a tape. this is a simple homemade tape (cassette) player.it amplifies (and filters) the signal directly from the head. Low electrical signals from the playback heads are fed to pins 1 and 8 of ic1 via dc decoupling capacitors, respectively. How to make it pt 4: This circuit is necessary. Simple Cassette Tape Head Amplifier.
From www.youtube.com
Rotating tape heads cassette autoreverse how it works record play in Simple Cassette Tape Head Amplifier it's relatively simple to make a pb head preamp, you can use ic or even a discrete transistors. tape recorder electronics: Pre amp circuit for a tape. The circuit is built around a popular sanyo stereo head preamp ic la3161. Low electrical signals from the playback heads are fed to pins 1 and 8 of ic1 via dc. Simple Cassette Tape Head Amplifier.
From wiringcolor.blogspot.com
Stereo Cassette Player Circuit Diagram Panel switch wiring Simple Cassette Tape Head Amplifier Pre amp circuit for a tape. How to make it pt 4: in this instructables i am going to make a playback amplifier circuit for a cassette player. tape recorder electronics: The circuit is built around a popular sanyo stereo head preamp ic la3161. this is a simple homemade tape (cassette) player.it amplifies (and filters) the signal. Simple Cassette Tape Head Amplifier.
From www.brighthubengineering.com
How to Build a Portable Cassette Tape Player Simple Cassette Tape Head Amplifier it's relatively simple to make a pb head preamp, you can use ic or even a discrete transistors. Low electrical signals from the playback heads are fed to pins 1 and 8 of ic1 via dc decoupling capacitors, respectively. in this instructables i am going to make a playback amplifier circuit for a cassette player. tape recorder. Simple Cassette Tape Head Amplifier.
From www.electronics-lab.com
Tape Head PreAmplifier Simple Cassette Tape Head Amplifier this is a simple homemade tape (cassette) player.it amplifies (and filters) the signal directly from the head. Pre amp circuit for a tape. How to make it pt 4: Single supply is not a. This circuit is necessary if you want to make a diy cassette. Low electrical signals from the playback heads are fed to pins 1 and. Simple Cassette Tape Head Amplifier.
From www.wikihow.com
5 Ways to Record a CD to an Audio Cassette Using Amplifier Simple Cassette Tape Head Amplifier in this instructables i am going to make a playback amplifier circuit for a cassette player. tape recorder electronics: Low electrical signals from the playback heads are fed to pins 1 and 8 of ic1 via dc decoupling capacitors, respectively. Single supply is not a. How to make it pt 4: this is a simple homemade tape. Simple Cassette Tape Head Amplifier.
From spencertified.com
Pioneer CTF500 Stereo Cassette Tape Deck Silver Face Single Vintage W Simple Cassette Tape Head Amplifier tape recorder electronics: Pre amp circuit for a tape. This circuit is necessary if you want to make a diy cassette. in this instructables i am going to make a playback amplifier circuit for a cassette player. Single supply is not a. How to make it pt 4: this is a simple homemade tape (cassette) player.it amplifies. Simple Cassette Tape Head Amplifier.
From www.reddit.com
I built this cassette player for fun r/cassetteculture Simple Cassette Tape Head Amplifier Pre amp circuit for a tape. Low electrical signals from the playback heads are fed to pins 1 and 8 of ic1 via dc decoupling capacitors, respectively. in this instructables i am going to make a playback amplifier circuit for a cassette player. The circuit is built around a popular sanyo stereo head preamp ic la3161. tape recorder. Simple Cassette Tape Head Amplifier.
From www.canuckaudiomart.com
Sony Integrated Amplifier/ Digital AMFM Tuner/ Double Cassette Deck Simple Cassette Tape Head Amplifier How to make it pt 4: Single supply is not a. The circuit is built around a popular sanyo stereo head preamp ic la3161. in this instructables i am going to make a playback amplifier circuit for a cassette player. Low electrical signals from the playback heads are fed to pins 1 and 8 of ic1 via dc decoupling. Simple Cassette Tape Head Amplifier.
From dxouhhtfi.blob.core.windows.net
How To Cassette Tape Heads at Billy Hummel blog Simple Cassette Tape Head Amplifier How to make it pt 4: The circuit is built around a popular sanyo stereo head preamp ic la3161. it's relatively simple to make a pb head preamp, you can use ic or even a discrete transistors. tape recorder electronics: this is a simple homemade tape (cassette) player.it amplifies (and filters) the signal directly from the head.. Simple Cassette Tape Head Amplifier.